移至網頁之主要內容區位置
::: 臺北市立景美女子高級中學 學務處

交通安全教育規劃及執行成果

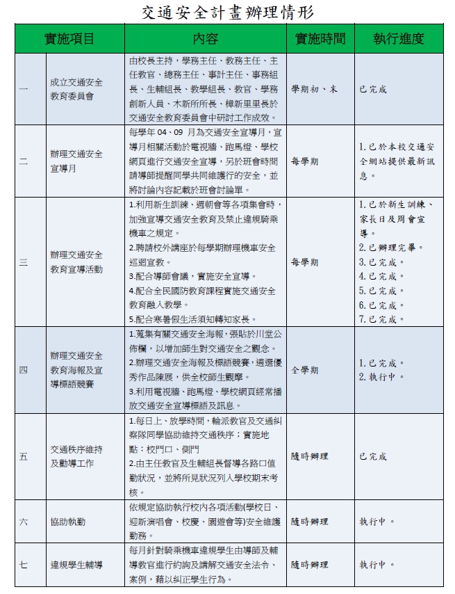
108-1交通安全計畫辦理情形

{{ $t('FEZ002') }} 訊息公告|

 

108-1交通安全計畫辦理情形

 

 



{{ $t('FEZ003') }} Invalid date

{{ $t('FEZ014') }} Invalid date|

{{ $t('FEZ004') }} 2025-12-27|

{{ $t('FEZ005') }} 817|